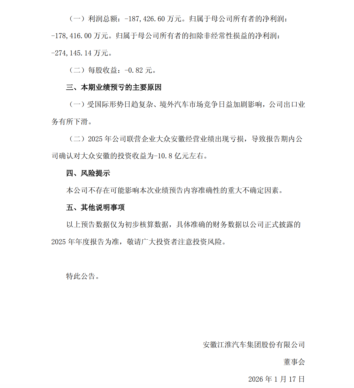
1月16日,江淮汽车(600418.SH)发布2025年度业绩预告,预计归属于母公司所有者的净亏损16.80亿元左右,上年同期为亏损17.84亿元。报告期内,受国际形势日趋复杂、境外汽车市场竞争日益加剧影响,公司出口业务有所下滑;2025年公司联营企业大众安徽经营业绩出现亏损,导致报告期内公司确认对大众安徽的投资收益为亏损10.8亿元左右。


1月16日,江淮汽车(600418.SH)发布2025年度业绩预告,预计归属于母公司所有者的净亏损16.80亿元左右,上年同期为亏损17.84亿元。报告期内,受国际形势日趋复杂、境外汽车市场竞争日益加剧影响,公司出口业务有所下滑;2025年公司联营企业大众安徽经营业绩出现亏损,导致报告期内公司确认对大众安徽的投资收益为亏损10.8亿元左右。


PDF 加载中...