天眼查显示,珠海普林芯驰科技有限公司近日取得一项名为“采用低压器件实现耐高压的D类功放电路及控制方法”的专利,授权公告号为CN119543850B,授权公告日为2025年10月17日,申请日为2024年11月13日。

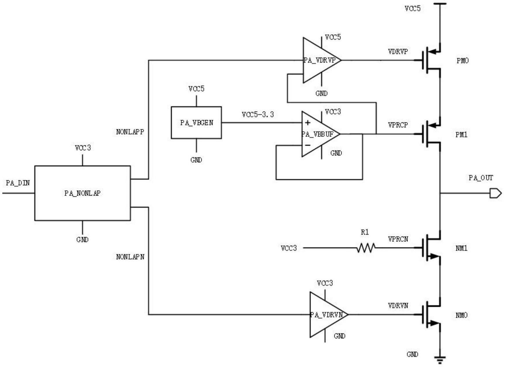
本发明公开了一种采用低压器件实现耐高压的D类功放电路及控制方法,该D类功放电路包括MOS管模块、非交叠控制模块、偏置电压产生模块、偏置电压缓冲模块、PMOS驱动控制模块和NMOS驱动控制模块;非交叠控制模块输出非交叠控制P信号和非交叠控制N信号;偏置电压产生模块用于产生PMOS功率管输出的偏置信号;偏置电压缓冲模块连接第二PMOS管的栅极,偏置电压缓冲模块用于将偏置信号电压转换为驱动电压信号,以控制第二PMOS管的栅极,并给PMOS驱动控制模块提供驱动控制信号;PMOS驱动控制模块用于对第一PMOS管进行栅极控制;NMOS驱动控制模块用于对第一NMOS管进行栅极控制。能够采用低压器件实现耐高压的D类功放,减少电路损坏风险,降低芯片制造成本。