在汽车智能化、轻量化浪潮席卷下,倒车和泊车安全作为汽车主动安全的核心环节,正迎来技术迭代的关键节点。而长期以来,汽车倒车雷达核心芯片市场被Elmos,Bosch,Onsemi等海外巨头牢牢垄断,形成了高壁垒的寡头格局,国内厂商只能依赖进口或低端仿制芯片,在技术、成本、供应上处处受制于人,成为中国汽车电子产业的“卡脖子”痛点之一。今天,中国芯片迎来历史性突破——真正量产的第一款集“直接驱动技术、高精度温度传感器”于一体,且新增多回波、多点STC(灵敏度时间控制)、多点threshold(阈值)设计的汽车倒车雷达芯片重磅登场,打破国外技术壁垒,实现国产替代从“0到1”的跨越,为国内汽车电子厂商提供高效、可靠、低成本、易操作的一站式解决方案,重新定义倒车和泊车安全芯片的核心价值。

直接驱动设计:减负增效,降本又可靠,打破进口技术桎梏
作为中国量产首款无变压器倒车雷达芯片,本品彻底打破国外芯片对“无变压器集成设计”的技术垄断,摒弃传统国产芯片依赖外接变压器的设计局限,将驱动模块与核心芯片高度集成,彻底省去外接变压器及大电容相关辅助元器件。
芯片配备高精度步进式余震补偿电路Damping,可有效控制余震过程中探头的能量衰减,实现对探芯的无差别适配。经测试,市场主流探芯搭配该芯片后的探测盲区均小于 20cm,全面满足各大车企的技术需求。英迪芯微可以根据客户自身产品定位和快速完成定制化开发。

集成高精度温度传感器:精准补偿,测距微误差,比肩国际顶尖水平

倒车雷达的测距精度,极易受环境温度影响——超声波的传播速度与环境温度呈明确的线性关系,在干燥空气中,声速v(单位:m/s)与摄氏温度T(单位:℃)的关系为v≈331.4+0.607×T,温差达25℃将导致声速偏差约15m/s,对应测距误差可达±2.3cm,在倒车场景中此误差已超出安全容忍阈值。国外芯片集成的传感器精度不足(简单测温二极管,+-6℃),补偿效果不佳;而本品创新性地将高精度温度传感器集成于一体,无需外接任何辅助器件,可实时采集环境温度数据,精度高达±2℃,实时提供温度数据给ECU或Domain完成声速补偿,动态修正测距结果,确保在-40℃~85℃的宽温度范围内,测距精度始终保持在±1cm以内,实现“全温度范围零误差测距”,性能比肩国际顶尖水平。
这一设计不仅简化了系统结构,降低了厂商的研发与装配成本,更让倒车雷达系统在严寒、酷暑等极端环境下,依然能为驾驶员提供精准的距离反馈,彻底规避因温度误差导致的泊车碰撞风险,全方位提升泊车安全系数。同时,温度传感器还可实时监测芯片自身工作温度,实现过温保护,进一步提升芯片的使用寿命与运行可靠性,解决了国外芯片在极端环境下稳定性不足的痛点。
新增核心优势:多回波+多STC+多threshold,设定更便捷,研发效率翻倍

相较于国外芯片,本品在核心性能上实现进一步突破,新增“增加回波数量、提升STC数量、扩充threshold数量”三大优势,解决传统芯片适配性有限的行业痛点。
在回波数量方面,增加到5个可识别高度的回波,能同时捕捉多个障碍物的回波信号,有效过滤杂波干扰,即便在复杂泊车场景(如多障碍物、狭窄车位)中,也能更好识别每一个障碍物的位置与距离,避免漏判、误判,大幅提升安全性。
在STC(灵敏度时间控制)与threshold(阈值)数量方面,本品大幅提升两者数量,支持多档位、多场景灵活设定。
新增核心优势:兼容命令 + 扩展命令:无缝替换降成本,稳定运行防误判

芯片创新搭载双命令模式,兼顾产品替换的便捷性与指令运行的稳定性:
兼容命令可直接匹配现有进口产品指令体系,无需对原有系统做大幅改造,实现产品快速替换,大幅缩短厂商升级迭代周期,降低研发改造成本。
扩展命令则优化了指令设计的合理性,新增 ECC 校验功能,能有效抵御车载复杂环境中的信号干扰,避免现有进口产品因指令被中断、篡改而引发的误判情况,从指令层面进一步筑牢泊车安全防线,让雷达系统运行更稳定、判断更精准。
这一系列升级让国内厂商彻底摆脱对国外芯片的技术授权依赖,真正实现核心技术自主可控,同时兼顾研发效率与产品安全性,为厂商打造高竞争力产品提供核心支撑。
全新技术加持:优化探测性能,中近距离测距实现反超
全新原理的 ADC 与滤波电路,从技术底层改善信噪比,进一步优化雷达探测性能,让测距数据更精准、稳定。同时,产品在测距能力上实现差异化突破,中近距离测距能力远超国外竞品,不仅有效扩充了测距覆盖范围,更在不同距离下展现出优异的回波表现:1m 中近距下拥有更高的回波高度与更好的 SNR(信噪比),30cm 近距下能呈现超高回波,对近距离、弱反射目标的探测能力尤为出色,2m 远距、1.5m 中距下也能保持稳定的探测效果,全方位覆盖泊车场景的各类测距需求,解决了现有国外芯片在中近距离弱反射目标探测上的短板。
iND24003(橙色回波)和国外芯片(绿色回波)对比测试

图1:远距:2m

图2:中距:1.5m

图3:中近距:1m iND24003更高的回波高度 更好的SNR

图4:近距:30cm
iND24003非常高的回波,对于近距离,弱反射目标有更好的探测能力
车规级量产品质,以中国芯赋能汽车电子产业升级
作为中国真正实现量产的首款融合高压直接驱动技术、集成高精度温度传感器,且拥有多回波、多 STC、多 threshold 及全新 ADC与滤波电路优势的汽车倒车雷达芯片,产品严格遵循汽车电子行业标准,通过 AEC-Q100 车规级认证,具备高抗干扰、高稳定性、高可靠性的核心特点,可适应车载环境中的高温、低温、振动、电磁干扰等各类复杂工况,全面满足乘用车、商用车、新能源汽车等全车型的适配需求。
相较于国外芯片,这款国产芯片不仅在核心性能上实现比肩甚至反超,更在成本、适配性、操作便捷性上具备绝对优势,彻底打破国外芯片的技术垄断与价格壁垒,让国内汽车电子厂商摆脱进口依赖,实现核心元器件的自主可控。为国内厂商提供差异化的产品竞争力,助力厂商缩短研发周期、降低生产成本、提升产品品质。
而其在核心技术上的突破与积累,也将持续推动国产汽车电子芯片的技术升级,为后续英迪芯微超声波family( AK2,AK3 )等芯片的研发提供成熟的技术路径与产业经验。
从打破国外技术垄断到实现量产落地,从核心性能突破到操作便捷性升级,这款中国汽车倒车雷达芯片的每一处创新,都聚焦于泊车安全的核心需求;每一项优势,都致力于为中国汽车电子产业创造更大价值。选择这款国产芯片,不仅是选择一款高性能的核心元器件,更是选择一个可靠的产业合作伙伴。未来,将携手国内汽车电子厂商,共同推动中国汽车泊车安全技术的迭代升级,持续打破国外技术垄断,彰显中国芯片的创新力量,为亿万车主打造更安全、更便捷的泊车体验,以中国芯赋能汽车电子产业实现高质量发展。
生态与工具支持
英迪芯微已开放针对iND24003的芯片评估、测试及生产的软硬件平台和各类工具,提供一站式服务。
欢迎通过sales@indiemicro.com索取详细资料和信息。
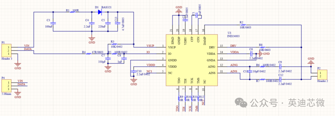
1.iND24003电路原理图

2. iND24003 :Sensor Board + Gateway

3. iND24003上位机
