在通信基础设施、数据中心能源等应用领域电源系统高频化、小型化与高效率发展趋势下,氮化镓(GaN)器件凭借其卓越的电子迁移率与开关特性,成为突破硅基功率器件限制的关键技术;而为了充分释放其潜力,需匹配高性能驱动及低寄生参数封装。为此,氮矽科技推出三种FC-LGA 5×6封装选项的低压氮化镓驱动集成芯片 DXC150LX070,大幅简化系统设计复杂性,为客户提供稳定可靠、易于应用的高频功率开关核心。
产品概述
DXC150LX070 是一款低压氮化镓驱动集成芯片,采用先进的驱动集成技术,将耐压150V,导阻7mΩ(Max),连续电流可达60A的增强型GaN HEMT与高性能驱动器集成在一起。该芯片提供三种不同形态的FC-LGA 5×6封装选项,在保持相同引脚定义与电气性能的前提下,为用户带来灵活的系统散热与结构设计空间。

产品具备优异的静态与动态特性,包括150V的漏源耐压、7mΩ(Max)的导通电阻,以及支持10MHz高频硬开关运行的能力。其内置驱动集成UVLO保护,显著降低了外围电路设计复杂度,提升了系统可靠性,尤其适用于高频、高速开关场景。同时拥有更优的热扩散效率,显著提升器件在高功率密度应用中的热可靠性与工作寿命。
核心技术与性能优势
高频开关与极低损耗
支持高达 10 MHz 的硬开关工作频率,助力实现更高的功率密度与更紧凑的元件应用设计。
典型导通电阻低至5.4mΩ(最大值7mΩ),可显著降低导通损耗,提升系统整体能效。
凭借GaN材料的本征特性,实现零反向恢复电荷,尤其适用于高频同步整流等拓扑,进一步优化开关性能与电磁兼容性。
更适合高频应用:倒装芯片结构缩短了芯片到基板的互连引线长度,大幅降低了引线的寄生电阻、电容和电感。这不仅能减少信号延迟和串扰,非常适合高频应用
更优的散热效率:双面散热方案不仅可以经封装体的多层传导,还能通过背面散热片直接传递到散热装置中。倒装芯片的互连焊点分布更均匀,热量在基板上的扩散也更快速,有效解决了高密度芯片的散热瓶颈,提升了器件的稳定性和使用寿命。
智能集成与系统简化
内置高可靠性栅极驱动器,并集成欠压锁定保护功能。用户无需设计额外负压关断或复杂保护电路,有效降低外围元件数量与设计风险。
驱动电路经专门优化,确保器件参数一致性与并联应用的稳定性,方便系统功率扩展。
稳健设计与应用灵活
逻辑输入引脚具备 0 V 至 18 V 的宽电压耐受范围,可直接对接多种控制信号源,提升系统兼容性与抗干扰能力。
提供三种封装形态
常规型DXC150L070
双面散热型DXC150LA070
薄型露Si型DXC150LB070
全系列引脚兼容,客户可依据散热条件与结构要求灵活选型。
内置ESD防护结构,整体设计符合RoHS、无铅及Reach环保标准,满足全球市场对可靠性与可持续性的要求。

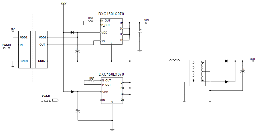
典型应用图
下述产品应用框图清晰展示了DXC150LX070在典型功率系统中的核心位置与连接关系,有助于工程师快速理解其接口定义、信号流向及在完整电路中的集成方式,为系统架构设计与外围电路配置提供直观参考。

广泛的应用前景
同步整流
D类音频
高频DC-DC转换器
通信基站
电机驱动器
无线电能传输